Table of Contents

geogrid vs geotextile

Geogrid vs Geotextile:The Differences and Selection Guide

In civil engineering,landscaping,or road construction projects,when facing issues of soil stabilization or ground reinforcement,you’ve likely encountered two key materials:geogrid and geotextile.However,a common point of confusion arises:They look completely different,so how do you choose?Can you use a geotextile instead of a geogrid?

This is a fundamental misunderstanding.Their core functions are distinctly different.To build a quick conceptual understanding,consider this powerful analogy:

  • A Geogrid is the”Skeleton”or”Tendons”of your project.Its primary role is reinforcement,providing tensile strength to hold the soil together.
  • A Geotextile is the”Skin”or”Filter”of your project.Its primary roles are separation,filtration,and protection,preventing different soil layers from mixing while allowing water to pass through.

This definitive guide will provide a deep comparison of geotextile and geogrid materials,from their structure and function to their applications,giving you a clear,professional framework to make the best decision for your project.

Geogrid vs Geotextile

1.Geogrid vs Geotextile:What are They?

1.1 What is a Geogrid?

Structure: A geosynthetic material made from polymers(like polypropylene or polyester)formed into a grid-like network with large,open apertures.

Core Mechanism: It works through interlock with the surrounding soil and aggregate.The apertures allow materials to penetrate,creating a composite layer that distributes loads and provides tensile strength to the soil mass.

Common Types: Uniaxial Geogrids(high strength in one direction),Biaxial Geogrids(high strength in two directions).

1.2 What is a Geotextile?

Structure: A permeable synthetic fabric,typically made from polypropylene or polyester.The two primary types are Woven Geotextiles and Non-Woven Geotextiles.

Woven Geotextiles: Made by weaving individual yarns together.They offer high strength and are typically used for separation and reinforcement.

Non-Woven Geotextiles: Made by bonding synthetic fibers together mechanically(needle-punched),chemically,or thermally.They resemble felt and are primarily used for filtration,drainage,and protection.

Core Mechanism: Leverages their permeable nature to allow water flow while restraining soil particles,effectively separating soil layers and filtering water.

Geogrid vs Geotextile

If you are purchasing Geogrid or Geotextile, you can contact us!

2.Geogrid vs Geotextile:The Functional Comparison

FeatureGeogridGeotextile
Primary FunctionReinforcement, StabilizationSeparation, Filtration, Drainage, Protection
MechanismTensile Strength, Soil InterlockPermeability, Particle Retention, Stress Distribution
PermeabilityFully Permeable (Open Apertures)Permeable (Flow-through fabric)
Key PropertiesTensile Strength, Junction StrengthGrab Tensile Strength, Puncture Resistance, Permittivity
Helpful AnalogyProject’s “Skeleton”Project’s “Skin” / “Filter”

3.Geogrid vs Geotextile:Application Analysis

This is the most critical section,directly impacting your project’s success and cost-effectiveness.

Choose a[GEOSYNTHETIC GEOTEXTILE]when:

Your primary need is to keep things separate and control water.

  • Separation: Placed between a soft subgrade and a gravel base course in road construction to prevent the materials from mixing,preserving the base’s integrity and longevity.
  • Filtration&Drainage: Used around drainage pipes(e.g.,French drains)or in retaining wall drains to allow water to enter while preventing soil erosion and pipe clogging.
  • Erosion Control: Placed under riprap on slopes or shorelines to prevent soil loss from water action.
  • Landscaping: Non-woven geotextile fabric is used under mulch or gravel in garden beds to suppress weeds while allowing water and air to reach the soil.

Choose a[GEOSYNTHETIC GEOGRID]when:

Your primary need is to add tensile strength and create a stable,unified structure.

  • Reinforced Soil Walls/Steep Slopes: Layers of geogrid are placed within the fill soil to create a stable,coherent mass that can stand at near-vertical angles.
  • Base Reinforcement over Soft Soils: Installed over weak subgrades for roads,parking lots,and railways to distribute loads,reduce rutting,and minimize differential settlement.
  • High-Load Foundations: Used beneath foundations for heavy storage yards,port facilities,and embankments to increase bearing capacity.
Geogrid vs Geotextile

How They Work Together: The Powerful Combination

In complex projects,geogrid and geotextile are often used together as a system.A classic example is building a road on soft ground:

Step 1(Separation/Filtration): A non-woven geotextile is placed directly on the prepared soft subsoil.It separates the subsoil from the aggregate and provides filtration.

Step 2(Reinforcement/Stabilization): A layer of aggregate is placed and compacted.Then,a geogrid is laid on top of this layer.

Step 3(Composite Action): More aggregate is placed and compacted over the geogrid.The grid apertures interlock with the aggregate,creating a stiff,reinforced platform that distributes traffic loads over a wider area.

Step 4: The pavement layers are completed.

This geogrid vs geotextile combination leverages the strengths of both materials for a result superior to using either one alone.

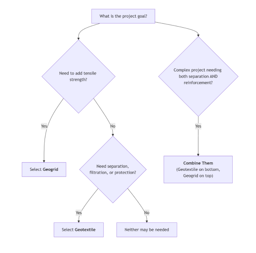
4.Selection Guide and Common Misconceptions of Geogrid and Geotextile

Decision Flowchart:

Selection Guide of Geogrid and Geotextile

Common Misconceptions to Avoid:

Myth 1:Using a geotextile for primary reinforcement.

Why it’s wrong:Geotextiles have limited tensile strength compared to geogrids.Using them to reinforce a wall or steep slope can lead to failure.

Myth 2:Always placing a geotextile at the bottom of an aggregate layer.

Why it’s wrong:If the subgrade is firm and well-draining,and only reinforcement is needed,an impermeable woven geotextile might trap water and weaken the structure.The choice depends on soil conditions.

Myth 3:Ignoring the type of geotextile.

Why it’s wrong: Non-woven geotextiles are for filtration/drainage;woven are for separation/reinforcement.Using the wrong type can cause drainage failure or poor separation.

Geogrid vs Geotextile

5.Conclusion

Key Takeaway:

Geogrid and geotextile are complementary geosynthetics with distinct,non-interchangeable functions.The choice hinges on a precise understanding of your project’s needs:

  • Need a”Skeleton”?Choose a Geogrid.
  • Need a”Skin”or”Filter”?Choose a Geotextile.
  • Need both?Combine them effectively.

Final Recommendation:

Before selecting materials,clearly define your project’s goals,soil conditions,and hydrology.For small,non-critical projects,this guide serves as a robust starting point.However,for large-scale or safety-critical applications like retaining walls or highways,it is strongly advised to consult with a qualified geotechnical engineer for proper design and specification to ensure a safe,economical,and durable outcome.

If you are looking for a reliable geogrid or geotextile supplier,please feel free to contact us.

About Us:Lianjie

Lianjie is a one-stop supplier of geosynthetics with 15 years of professional experience and multiple national certifications.We provide the most professional geogrid and geotextile solutions!

Reference Sources

  • International Geosynthetics Society (IGS)
    • Description: A leading global, non-profit professional organization dedicated to the research, promotion, and education of geosynthetics.
    • Reference Value: Provides extensive educational resources, case studies, and white papers on geogrids and geotextiles, serving as the most authoritative source for defining their core functions and differences.
    • Website: https://www.geosyntheticssociety.org/
  • ASTM International
    • Description: A globally recognized leader in the development and delivery of voluntary consensus standards.
    • Reference Value: The key performance metrics mentioned in the article (e.g., tensile strength, permeability) are defined by ASTM standards. Examples include:
      • Geogrid: ASTM D6637 – Standard Test Method for Determining Tensile Properties of Geogrids.
      • Geotextile: ASTM D4491 – Standard Test Methods for Water Permeability; ASTM D4751 – Standard Test Method for Determining Apparent Opening Size.
    • Website: https://www.astm.org/
  • GRI (Geosynthetic Research Institute)
    • Description: A key institute for geosynthetics research and standards development, based at Drexel University in the USA.
    • Reference Value: GRI has developed many widely accepted test standards (GM series), particularly in specialized areas such as the long-term creep performance of geogrids.
    • Website: https://geosynthetic-institute.org/gri.htm
Facebook
Twitter
LinkedIn
Reddit
Contact Form Demo